
GAMEIFY
Project
Explores the design of an online gaming platform that works seamlessly across web and mobile.​
Role
UX Researcher
UX Designer
​
Tools
Figma
Illustrator
Procreate
POP (Marvel)
Project Type
Mobile App Prototype
Website Prototype
Duration
Sept - Present
Overview
Gameify is a cross-platform gaming hub designed to unite players, creators, and friends in one seamless environment. Whether discovering new titles, joining multiplayer matches, or sharing highlights, Gameify brings the gaming community together through intuitive design and effortless connectivity. Many existing gaming platforms feel cluttered or inconsistent across devices, often forcing players to juggle multiple apps for discovery, communication, and cross-platform play. Gameify addresses these issues by offering a streamlined, inclusive experience where users can explore, connect, and play without friction.
​
As the UX designer for this project, my role was to create an experience that feels both powerful and approachable, balancing visual appeal with usability. I focused on ensuring that players could easily find games, manage friends, and jump into chats from any device with a consistent and responsive interface.
​
Through user research and iterative design, I aimed to create a space that not only simplifies gaming interactions but also fosters a stronger sense of community within the platform. The result is an experience that celebrates connection, discovery, and accessibility for gamers everywhere.
​

RESEARCH STAGE
MARKET RESEARCH
To better understand the gaming ecosystem and player expectations, I conducted a competitive analysis of leading platforms such as Steam, Xbox, Discord, Epic Games Store, and PlayStation. While each excels in specific areas such as game discovery, social interaction, or cross-platform access offers a unified experience that blends all three seamlessly across devices.
Through this research, I identified three major gaps in the market:
​
-
Unified Discovery & Play: Players often need multiple launchers or apps to browse, purchase, and launch games. Many platforms lack a centralized library that works fluidly across PC, console, and mobile. This fragmentation interrupts the player’s journey and adds unnecessary friction.
-
Integrated Social Connectivity: While platforms like Discord dominate social interaction, they operate separately from game management and matchmaking. Players expressed a desire for built-in community features such as chat, party creation, and events, within the same interface they use to discover games.
-
Seamless Cross-Platform Experience: Crossplay and cloud gaming are on the rise, yet many services still struggle with syncing progress and friends lists between devices. Players want an ecosystem where switching from console to mobile or PC feels effortless.
This research highlights an opportunity to bridge the gap between game discovery, social play, and cross-platform performance. The goal of this project is to design a unified, accessible, and player-centered platform that simplifies gaming while fostering stronger community connections and inclusivity across all devices.
USER RESEARCH
To better understand player needs and frustrations, I conducted a survey and user interviews targeting active gamers across PC, console, and mobile platforms. My goal was to identify common pain points, desired features, and accessibility preferences that could inform the design of a more connected and inclusive gaming experience. After collecting responses, I conducted usability tests with a low-fidelity prototype to observe how players interacted with features like game discovery and social spaces. I also created journey maps to visualize how users currently switch between multiple apps for chatting, browsing, and tracking progress. These activities revealed that while players valued game discovery and multiplayer functionality, their deeper frustrations came from fragmentation, lack of personalization, and poor accessibility consistency across platforms.
​​
Key Findings from Survey Responses:​
When asked “What frustrates you most about current gaming platforms?”, players mentioned:
-
“There isn't really a cohesive way of organizing and filtering between games.”
-
“It’s hard to search for games without seeing spoilers.”
-
“Bad onboarding experiences make it confusing to get started.”
-
“Some games require such a time commitment, and people don’t always have that time.”
​
When asked “If you could add one dream feature to a gaming platform, what would it be?”, players suggested:
-
“A feature for cross-platform recommendations.”
-
“Event alerts for major announcements like State of Play or Nintendo Direct.”
-
“A universal cross-progression hub where your progress, achievements, and friends list carry across all devices.”
-
“The ability to talk in the game as if you’re actually part of it and have conversations with characters.”
​
When asked about “Which accessibility options matter most?”, players prioritized:
-
Subtitles and captions
-
Adjustable font sizes
​
Recurring Pain Points Identified:
-
Players frequently switch between platforms for chat, game management, and discovery.
-
Searching for new games often exposes players to spoilers.
-
Interfaces and onboarding experiences are inconsistent across devices.
-
Cross-progression and accessibility options are limited or poorly implemented.
​
​
With these findings, I identified three guiding questions for the design process:
​
-
How can we create a unified, spoiler-free environment for discovering and managing games?
-
How can we simplify cross-platform syncing while making progress and personalization seamless?
-
How can we design onboarding and accessibility features that adapt to different player needs and devices?
SOLUTION
Based on the research insights, the solution for this project is to design a cross-platform gaming hub that unifies game discovery, community interaction, and cross-progression into one cohesive experience. The platform aims to eliminate the need for multiple apps by offering a streamlined, player-centered environment where users can discover games, connect with friends, and track progress all in one place. The design must prioritize intuitive navigation and organization, allowing players to quickly find games, join parties, and explore events without feeling overwhelmed. A clear visual hierarchy and clean interface ensure that players can move between features effortlessly, while consistent layouts across devices support a smooth, unified experience, whether on mobile or desktop.
​
The platform should also incorporate personalized recommendations, event alerts, and universal cross-progression, creating a sense of continuity and connection no matter where users play. Additionally, accessibility options such as subtitles, adjustable font sizes, and inclusive color contrast are built in from the start to make the platform enjoyable for all players. By focusing on these principles, the design delivers a seamless, social, and immersive gaming experience that brings the community together and empowers players to play, share, and discover without barriers.
IDEATION STAGE
With the research complete, the direction for the project became clear: the platform needed to serve as a central hub for gamers, bringing together game discovery, cross-platform progress, and community interaction into one seamless experience. The focus was on simplifying the player journey while keeping the interface visually clean, social, and accessible across all devices.
​
Goals:
-
Unified Game Discovery: Allow players to browse, search, and filter games across platforms in an organized, spoiler-free environment.
-
Cross-Platform Progression: Enable players to sync achievements, stats, and progress across PC, console, and mobile seamlessly.
-
Integrated Social Features: Provide tools for players to chat, form parties, join events, and stay updated on gaming announcements like State of Play or Nintendo Direct.
-
Personalized Recommendations: Offer smart suggestions based on play history, genres, and community trends.
-
Inclusive Player-Centered Design: Ensure that the platform feels approachable for both casual and competitive gamers through clear navigation and modern visual appeal.
​
Accessibility Considerations:​​
-
Readable Visual Hierarchy: High-contrast color scheme with accessible font sizes for better clarity across different screens.
-
Adjustable Text and UI Scaling: Allow players to modify font and interface size for comfort and visibility.
-
Subtitles and Captions: Built-in support for captions in all communication and event sections.
-
Simple, Clear Language: Ensure that navigation, onboarding, and feature descriptions are easy to understand for all users.
-
Consistent Cross-Device Layouts: Maintain familiar navigation patterns and interaction models across mobile and desktop.
KEY FEATURES
-
Startup:: Introduces first-time users to the platform’s purpose—unifying game discovery, social play, and cross-platform progression—while highlighting key features and onboarding steps.
-
Login / Sign Up: Secure access through email or gaming networks (PlayStation, Xbox, Steam, Nintendo). Returning users go straight to their personalized dashboard.
-
Home Page: The central hub for browsing game recommendations, viewing recent activity, and accessing the game library, friends list, and upcoming events.
-
Game Library: Lets players explore and manage their games by genre, platform, or popularity. Each game page includes trailers, reviews, and “Like” or “Watch” options.
-
Profile Page: A personal space for managing friends, viewing achievements, and personalizing customization.
-
Chat & Voice: Built-in messaging and voice channels keep players connected across all devices, making coordination easy during matches or events.
-
Settings & Accessibility: Offers full customization, including profile editing, notification preferences, and accessibility options like adjustable text, colorblind mode, and remappable controls.
DEVELOPMENT STAGE
After defining the goals and key features, I moved into the development stage of the project. My focus was on building a clear and intuitive visual hierarchy that helps players navigate the platform effortlessly. I used layout, contrast, and scale to highlight key actions such as discovering games, joining parties, and managing profiles, ensuring that users always know where to go next.​ Consistency across mobile and web was a priority, each screen was designed to feel familiar, responsive, and optimized for different devices. Throughout this stage, I refined the interaction flow to minimize friction and create a smooth, engaging experience that keeps players connected and in control.
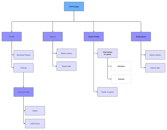
SITE MAP / NOTES

PAPER WIREFRAMES (APP + WEBSITE)


SITE MAP
DIGITAL WIREFRAMES / LOW - FIDELITY PROTOTYPE



DIGITAL WIREFRAMES / LOW - FIDELITY PROTOTYPE
MOCKUPS (APP / WEBSITE)





ASSETS
FINAL DELIVERABLES
The project concluded with a fully functional, high-fidelity prototype showcasing the platform’s core features, including game discovery, social interaction, and cross-platform customization. The final design emphasized clarity, accessibility, and personalization, allowing players to explore games, customize their interface, and stay connected across devices with ease.
​
In the final user survey, participants responded positively to both the visual design and usability. Several users noted the platform’s vibrant look and organized layout, with one saying, “I like how vibrant it is and how I’m able to see new releases.” Others praised the customization options, highlighting how easy it was to adjust fonts, text sizes, and subtitles within videos: “I love how the customization feature is used and that it’s easy to display.”
​
Overall, the feedback confirmed that the design successfully delivered an engaging, accessible, and user-centered experience. The final prototype showcases a platform where players can discover, connect, and personalize their gaming journey all within a single, cohesive ecosystem.


.png)